
👋 들어가기 전
지난 포스팅에서 우리는 퍼셉트론을 배웠고, 마지막 쯤에는 퍼셉트론의 한계를 공부하며 끝마쳤다.
다시 살펴보면, 퍼셉트론은 가중치를 설정하는 작업을 사람이 수동적으로하고 있다.
신경망은 가중치에 대한 적절한 값을 데이터로부터 자동으로 학습하는 능력을 갖추고 있다.
이 특징이 신경망의 중요한 특징이라는 것을 기억하면서, 오늘의 포스팅을 시작해보자.
🏁 학습할 내용
- 신경망의 구조
- 활성화 함수
- 대표적인 활성화 함수 종류
🧠 신경망
🧩역할
뉴런을 층층이 쌓아 올리고, 가중치와 편향을 학습하여
입력을 아웃풋에 매핑하는 머신 러닝 모델(알고리즘)
🧱 구조

- 입력층
- 말 그대로 입력(준비물)이 들어오는 층
- 은닉층
- 입력층에서 전달된 데이터를 새로운 값으로 변환하는 뉴런이 있는 층
- 이 때, (입력 * 가중치)의 합 + 편향(선형 변환)이 일어남
- 출력층
- 은닉층에서 선형변환된 값을, 비선형 활성화 함수를 추가하여, 최종 결과물을 생성하는 층
- 가중치를 갖는 층 개수 = (입력층 + 은닉층 + 출력층) -1
🤖 활성화 함수 (Activation Function)

🧨 퍼셉트론 표현식 복습 및 활성화 함수의 등장

퍼셉트론 알고리즘는 (입력 x 가중치)의 합에 편향을 더한 값을 결과로 썼다.
신경망은 여기서, 한 단계 더 과정이 있는데, 바로 활성화 함수를 단계를 한번 더 거친다.
함수는 어떤 입력에 대해서, 정해진 계산을 거쳐 결과를 뱉어내는데,
여기서 입력은 퍼셉트론 알고리즘의 결과 즉, y가 되고 결과는 활성화 여부를 뱉어낸다.
활성화 함수는 앞으로 h(x)로 표현된다.
🧩역할
입력 신호의 총합을 출력 신호로 변환하는 함수
다르게 말하면 호라성화를 일으킬지를 결정
🚀 특징
- 비선형성
- 입력 값에 비례하여 출력을 조정 및 특정 범위 내에서 출력을 제한
- 신경망 학습에 매우 중요한 역할
🙋 왜 활성화 함수는 비선형성이여야 할까?
먼저, 우리가 퍼셉트론의 한계를 XOR 구현여부로 예로 들었다.
퍼셉트론은 선형적인 특징이 있어, NAND, AND, OR과 같이 직선을 그어
영역을 구분하기 쉽지만, XOR같이 직선으로 표현할 수 없는 구분은 힘들었다.
같은이유다, 선형은 아무리 겹쳐도 은닉층이 없는 것과 같다.
아래, 2개의 선형함수를 쌓아보자.



2개의 선형 함수 레이어를 쌓으면, 결과도 역시 또다른 선형 형태가 된다.
복잡한 문제를 해결하는데 한계가 분명하다.
🍋🟩대표적인 활성화 함수 종류
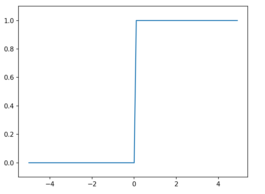
🪜계단 함수
🧩역할
임계값을 기준으로 출력이 바뀌는 함수
📊 코드 및 그래프
import numpy as np
import matplotlib.pylab as plt
def step_function(x):
return np.array(x > 0, dtype=int)
x = np.arange(-5.0, 5.0, 0.1) # -5 ~ 5까지 step = 0.1
y = step_function(x)
plt.plot(x,y)
plt.ylim(-0.1,1.1) #y축 범위 지정
plt.show()

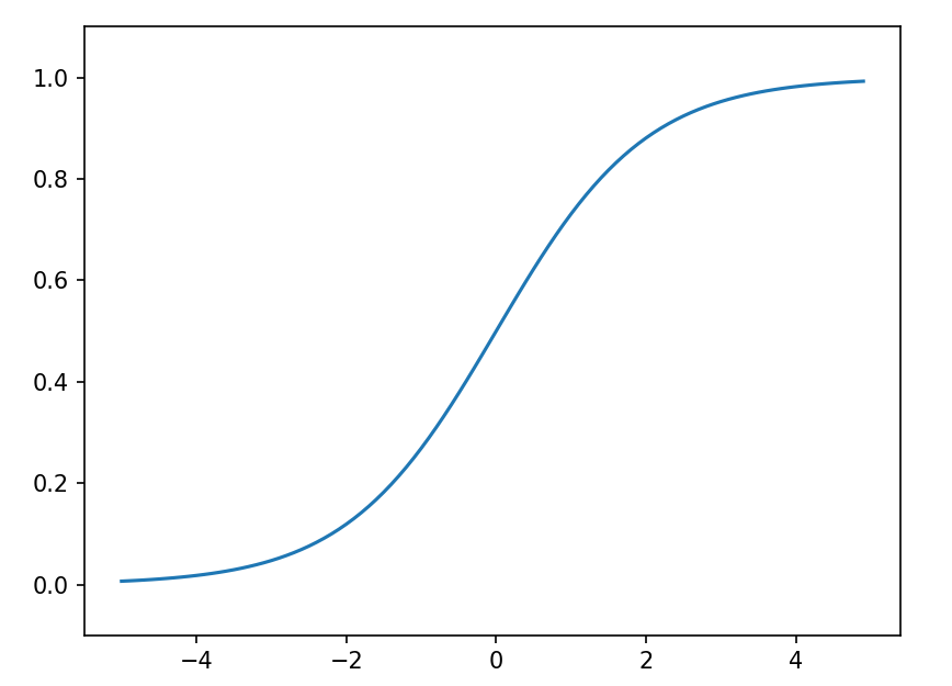
📈시그모이드 함수
🧩역할
부드럽게(매끄럽게) 실수를 흘려주는 함수
📊 코드 및 그래프

import numpy as np
import matplotlib.pylab as plt
def sigmoid(x):
return 1 / (1+ np.exp(-x)) #
x = np.arange(-5.0, 5.0, 0.1) # -5 ~ 5까지 step = 0.1
y = sigmoid(x)
plt.plot(x,y)
plt.ylim(-0.1,1.1) #y축 범위 지정
plt.show()

0️⃣ReLU(Rectified Linear Unit)함수
🧩역할
0을넘의면 그대로 흘려주고, 0이하면 0으로 출력
📊 코드 및 그래프

import numpy as np
import matplotlib.pylab as plt
def relu(x):
return np.maximum(0,x)
x = np.arange(-5.0, 5.0, 0.1) # -5 ~ 5까지 step = 0.1
y = relu(x)
plt.plot(x,y)
plt.ylim(-1,5) #y축 범위 지정
plt.show()

😀 소감 및 마무리
활성화 함수가 무엇인지, 역할이 뭔지, 대표적인게 뭐가 있는 지 알아봤다.
추후에 배울 활성화 함수가 있다면, 이렇게 간단하지 않을테니 그거는 별도의 포스팅할 듯
출처
https://www.ibm.com/kr-ko/think/topics/neural-networks
신경망이란 무엇인가요? - 인공 신경망(ANN) 개념 | IBM
신경망을 통해 프로그램은 패턴을 인식하고 인공 지능, 머신 러닝 및 딥 러닝의 일반적인 문제를 해결할 수 있습니다.
www.ibm.com
'AI > 이론' 카테고리의 다른 글
| [신경망-학습] 학습이란? (0) | 2026.01.24 |
|---|---|
| [신경망-MNIST] MNIST 데이터셋 (1) | 2026.01.22 |
| [신경망-활성화 함수] 소프트맥스 함수 (1) | 2026.01.14 |
| [신경망] 3층 신경망 구현해보기 (0) | 2026.01.13 |
| 퍼셉트론 (0) | 2026.01.10 |